Empowering customers overcome worldwide silicon crisis
The pandemic-led supply chain/logistics disruption resulted in silicon delays (digital, analog, mixed and discrete), premature or forced end-of-life for components and higher procurement cost, leading to a loss of revenue and market share for products. The losses to silicon chip shortages were staggering, vis-a-vis lost production, time and market cap.
COVID’19: A “Black Swan” event for global Consumer Product companies
When the pandemic hit, companies were forced to cut down production or even cancel projects completely due to a sudden fall in demand. One of the key reasons for this downward trend in demand was that in the initial period of the pandemic, consumers were cautious in spending and were not able to visit the stores due to strict lockdown measures that were enforced. This created a lot of uncertainty on projections, which led to chip makers slashing their projection.
However, as the pandemic wore on, the demand gradually increased and continued to remain resilient. Consumers locked up inside homes started splurging on technology for work and entertainment.
From the automotive industry perspective, lockdowns forced people to stay at home and demand crashed, leading to OEMs directing suppliers to stop component shipping, which eventually led to lower projections by global chipmakers. Eventually as lockdowns lifted and mobility increased, there was a sudden increase in demand for new or even pre-owned vehicles. The pandemic made people averse to using public transport adding to the rise in demand for cars.
While reducing production and supply of chips is easy, ramping up production and supply is tedious and time-consuming, leading to an unprecedented global crisis. To give an example of the impact, automakers had to scale back production with more than $60B in lost revenue this year.
Factors contributing to chip shortage:
Curbing the crisis
For addressing this, we need to look at some tactical measures to overcome the challenge in the short term, as well as bring about a strategic shift in some of areas. This includes part replacement in short term or redesign with alternative parts with both approaches having different “critical-to-success” factors. For temporary part replacement, the focus will be on limited redesign to reduce the timeline with relatively lower priority for cost, whereas in the case of redesign, the focus will be to lower overall cost and further extend life of the product. In either of these cases, faster TAT and functional coverage will be critical. More strategic options can be to get into bespoke solution for the requirement and manage the life cycle themselves, like custom silicon for requirements, higher level of standardization in manufacturing, to name a few.
Apart from this, there have also been delays due to over-stretching of fabs and assembly houses. This has called for temporarily adding another EMS partner in specific regions or de-risking by involving another EMS partner for a longer term. This will call for initial hand holding during ramp-up and factory test.
Our Solution: PCB Sustenance Factory
We care about your business as if it were our own. With a focus on obsolescence management and experience in re-engineering/value engineering, Quest Global has developed a solution, “PCB Sustenance Factory”, to help you in overcoming this challenge in a cost-effective way with faster turn-around time.

Enabling customers overcome the “Electronic Board Midlife” crisis
In this, we provide a Single Window Operation to address your challenges in a cost optimized way with extensive focus on quality and timeline. Our SMEs can support you in the initial study, rapid prototyping and/or for developing PoC for choosing the alternatives. We redesign the hardware with components that have a steady and assured supply and support the software migration of the modules. We manage the PCB modifications, software interface changes and module testing. We handle the entire process for you with minimal disruption.

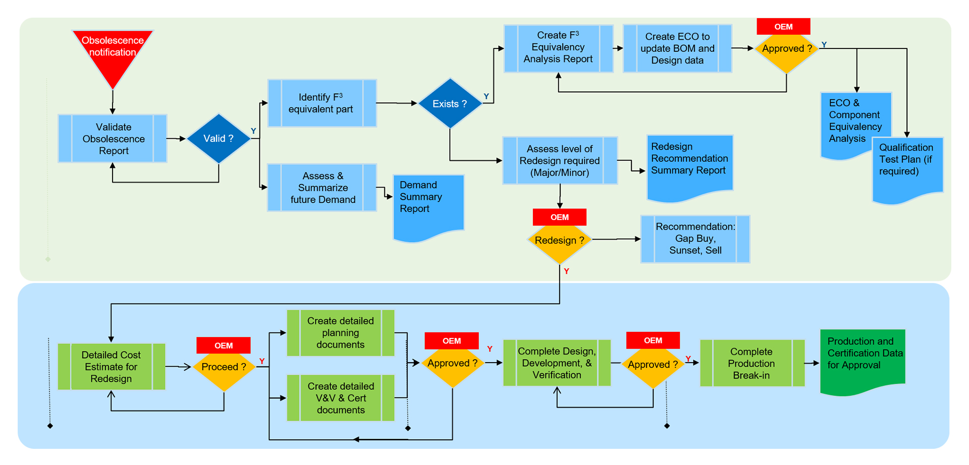
Detailed Flow

PCB Sustenance Factory Packages

Conclusion:
With transparent governance model, periodic reporting, risk management plan and established change management process, your product refresh will be seamless and productive.
Key Takeaways
For 25 years, Quest Global has strived to be the most trusted partner for the world’s hardest engineering challenges. Quest Global brings deep industry knowledge and digital expertise to deliver E2E product engineering services. We bring together technologies and industries, alongside the contributions of diverse individuals and their areas of expertise to solve problems better, faster. This multi-dimensional approach enables us to solve the most important and large-scale challenges across the Aerospace & Defense, Automotive, Energy & Utilities, Hi-Tech, Healthcare, Medical Devices, Rail and Semiconductor industries.